各位同学:
yl23455永利集团学生会是在院党委领导和院团委指导下,以“全心全意为同学服务”为根本宗旨,引导和服务全院青年学子的群众性组织,是紧密联系学校、学院和学生的桥梁和纽带。为进一步加强学生干部队伍建设,紧紧围绕“政治性、先进性、群众性”的要求推动学生会组织改革,遵循按需设置、合理优化、精简高效的原则,选拔一支政治坚定、作风过硬、素质全面的学生干部队伍,现面向全院公开选拔我院学生会新一届主要学生干部。通知如下:
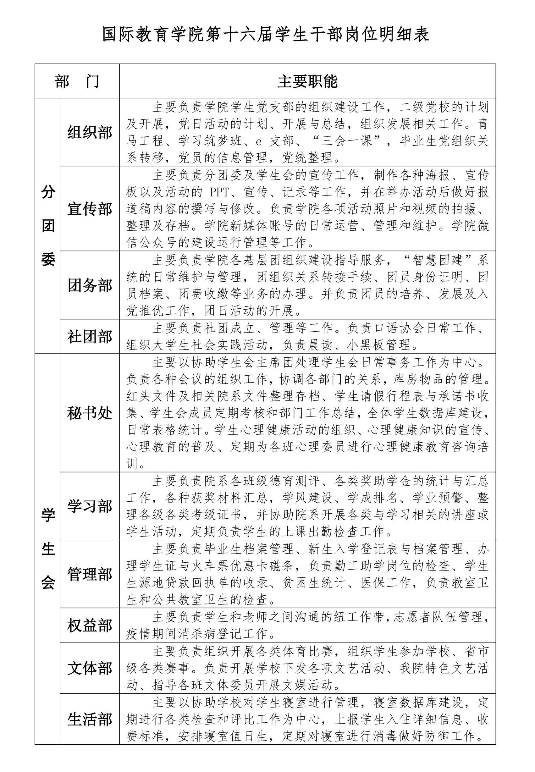
一、换届岗位
结合我院实际,新一届学生干部拟面向全院公开选拔以下岗位:

二、选拔条件
(一)思想政治素质过硬,拥护党的路线、方针、政策,遵守国家法律、法规,热爱学校,思想进步,品行端正,作风正派,热心为广大同学服务;
(二)工作认真负责,具有较强的创新精神、团队精神和奉献精神,有较强的组织管理、协调、语言表达、文字处理和人际交往能力,优先考虑在校、院主要学生组织中担任或曾任主要学生干部且工作成绩突出;
(三)团结同学,在同学中具有较高的威信,群众基础好;
(四)学习态度端正,学习成绩良好,成绩综合排名须为前30%,其他岗位特别优秀者可适当放宽,但不得低于50%;
(五)各职能部门负责人面向学院2020、2021级学生选拔;第十六届学生干部岗设分团委副书记一名、主席团三名、各部门部长一名、副部长二名。2020级的学生可以报分团委副书记、主席团或部长岗位,2021级的学生可以报副部长岗位。
(六)同等条件下优先考虑在科技创新、志愿服务、文艺体育、新闻宣传、专业竞争等方面有突出特长或贡献者。
三、选拔程序
(一)个人报名
采取个人报名的方式,填写《yl23455永利集团分团委及学生会报名表》(附件一)。报名者对所报岗位的基本认识、自身优势、工作设想、具体做法以及进入大学以来的学习情况、学生组织工作经验、奖惩情况等,着重突出具体做法和打算。
(二)资格审查
成立学生会换届工作组并主持完成换届工作,工作组成员包括学院党委委员、学院团委委员、新一届学生会主席团成员。根据选拔条件,学生会换届工作组对报名者进行资格审查。
(三)竞聘答辩
1.换届工作组将组织候选人预备人选进行个人陈述,陈述形式包括但不限于演讲、PPT、视频等,时间控制在三分钟以内。
2.陈述结束后接受换届工作组提问。
(四)公示与任命
工作组根据日常表现情况、资格审查情况、问辩情况,初步确定新一届学生会部门临时负责人成员名单。报学院党委批准后,在学院网站进行公示。公示无异议后,正式任命。
四、选拔要求
(一)确定报名意向后,请将附件一以邮件附件的形式发送至3274709040@qq.com;联系人:木塔力普老师。邮件标题及附件文档名均以“姓名+报名岗位”命名。
(二)鼓励不同学生组织间的学生骨干交流,鼓励各班级、团支部推荐优秀学生参加选拔。要求相关年级、班级、团支部将本次换届工作要求落实并通知到相关QQ群或微信群。
(三)换届期间,换届工作小组及参选人员要服从大局,讲政治、讲原则,正确对待竞聘结果,严格遵守组织纪律。在竞争过程中不得弄虚作假,严禁拉帮结派、托人说情等不正当活动。
yl23455永利集团分团委
2022年11月3日