yl23455永利集团本科专业人才培养目标达成度评价实施办法(试行)
人才培养目标合理性及达成度评价是制定科学合理的专业人才培养目标的重要依据。根据《普通高等学校本科专业类教学质量国家标准》、相关专业认证标准、《YL23455永利集团人才培养质量达成度评价管理办法》,秉持“以学生为中心、产出导向、持续改进”基本理念,为规范专业培养目标合理性及达成度的周期评价,落实好该项工作,特制订本实施办法。
一、实施对象及评价周期
学院各专业均需进行培养目标合理性及达成度评价,培养目标每4年进行一
次修订,每 2 年可进行微调。专业针对最新一版“本科人才培养方案”中的培养目标,对其合理性进行评价。
二、评价及修订机构和人员
由学院教学指导委员会主导成立各专业培养目标达成度评价小组。培养目标达成度评价小组成员如下:
组长:分院院长
副组长:教学副院长、分管学生工作书记
成员:专业负责人、专业骨干教师、本专业辅导员三、评价工作基本流程
1.制定达成度评价工作方案,确定工作日程。
2.讨论学校人才培养方案制(修)订的原则意见,确定培养目标合格标准, 制定本专业培养目标评价办法。
3.充分做好用人单位调研工作,召开用人单位和校友座谈会,了解用人单位和毕业生对培养方案的建议,提升人才培养与用人单位需求的契合度。
4.做好在校生对培养方案的评价工作。
5.聘请 1-3 名相关专业校外专家对培养方案内容进行评审。
6.实施评价,收集数据,分析数据,撰写分析报告,对本专业的培养目标修订提出建议,为下一轮培养目标的制定提供依据,实现持续改进。
7.上交培养方案初稿,根据教务处指导意见进行修改。
8.提交学校教学指导委员会进行审查。四、评价制度
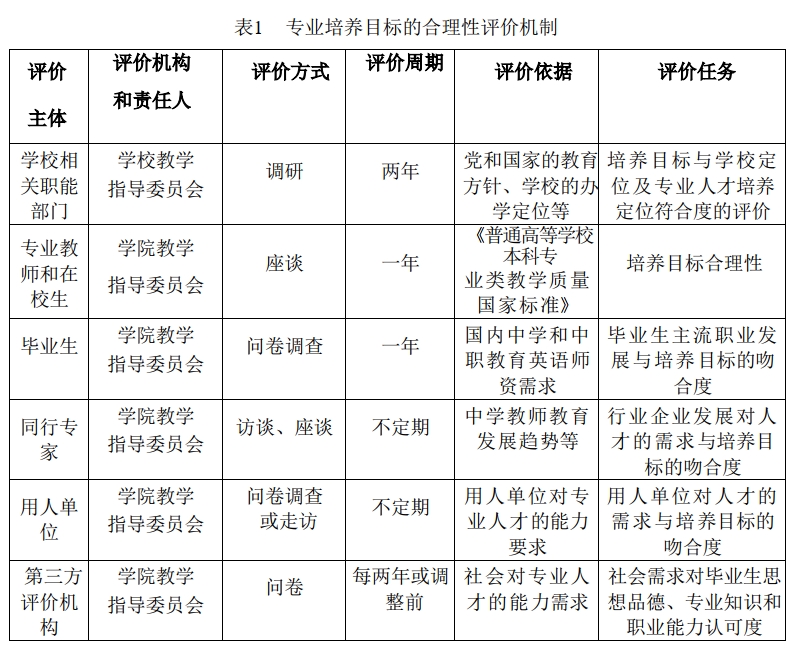
工作组在评价和修订培养目标时,结合学校定位、专业人才培养定位以及社会经济发展需求,通过问卷调查、座谈及走访企业等方式,参考教师、往届毕业生、用人单位、相关专业校外专家(含基础教育、中职教育及外语行业企业)的意见,并经校院两级教学指导委员会审核对培养目标进行评价及修订。培养目标合理性定期评价参与方、评价方式、评价周期及主要任务见表 1。

五、评价内容
培养目标合理性评价采用校内和校外相结合的评价方式,校内评价主要来自学院 教 学 指 导 委 员 会、专业 教 师 和 在 校 生,校 外 评 价 主 要 来 自 毕 业 生、用 人 单位、行业企业专家、第三方评价机构的反馈。
1.教学指导委员会:培养目标与学校定位、专业人才培养定位符合度的评价。校、院两级教学指导委员会结合学校总体定位、办学特色及办学条件等评价专业人才培养目标与学校定位及专业人才培养定位的符合度,以保证有足够的支撑条件来达成培养目标。
2.教师和在校生评价:培养目标合理性。学院定期召开教师和学生座谈会, 参加人员包括:分管教学副院长、分管学生工作书记、专业负责人、任课教师代表、辅导员、在校学生等,了解教师对培养目标的合理性的意见和建议、人才培养中各个环节的反馈意见,作为培养目标的修订依据。
3.往届毕业生评价:毕业生职业发展与培养目标吻合度的评价。通过对毕业5 年左右的毕业生进行问卷跟踪调查,以及组织返校校友座谈会,及时了解毕业生对工作岗位的适应状况、毕业生知识结构、能力及素质的培养状况对工作岗位要求的满足程度,培养目标是否已达成,征求本专业毕业生对本专业人才培养定位、培养目标、课程设置、学生管理、能力及素质培养等方面的意见和建议,评价校友的主流职业发展情况及与本专业培养目标的吻合程度。
4.用人单位评价:用人单位对人才需求与培养目标吻合度的评价。通过问卷调查或走访调查等形式,了解用人单位对本专业人才的需求和发展趋势,以及毕业生就业后的岗位胜任能力,来评价用人单位对人才的需求与培养目标吻合度。同时获取用人单位对本专业办学定位、培养目标、课程设置、毕业生能力及素质培养等方面的意见和建议,为持续改进提供依据。
5.行业企业专家评价:行业发展对人才需求与培养目标的吻合度。采用问卷调查或走访调查的形式,征求行业企业专家对培养目标合理性的评价意见,从行业企业对人才需求与专业培养目标的吻合度来评价培养目标的合理性。
6.第三方评价机构评价:社会需求与培养目标吻合度。在学校统一安排下聘请第三方开展相关调查,可以获得较为客观的反馈,通过其对本专业毕业生思想品德、专业知识和职业能力的认可度,作为培养目标达成度评价的重要依据。
六、评价方法
培养目标合理性评价主要通过走访座谈和问卷调查等方式进行。座谈的主题和问卷调查的主要内容涉及:师德养成、教育情怀、人文社会科学素养、语言文学基 础 知识、语 言 建 构 与 应 用 能 力、思 维 展 与 提 升 能 力、审 美 鉴赏 与 创 造 能力、文 化 传承 与 理 解 能 力、教 学 能 力、综 合 育 人 能 力、沟 通 协 调 能 力、团 队 合 作 能 力、反思能力、持续学习能力和创新意识等方面。对以上的内容按培养目标的合理性认同度,以及对我校毕业生工作表现的达成程度,分五档设置分数:A完全不认同 B不太认同 C一般认同 D 比较认同 E完全认同。
七、修订制度
工作组应结合学校定位、专业人才培养定位及社会经济发展需求,参考专业教师、用人单位、往届毕业生、行业企业专家的评价意见,对培养目标进行定期修订。学院教学指导委员会对专业拟定的培养目标进行指导和审议后送交教务处。教务处对培养目标组织审查后,邀请校外专家进行审议,学院教学指导分委员会根据审议意见修改定稿,报教务处审批,形成新的培养目标并发布执行。
yl23455永利集团
2020年10月